责令整改!涉及5家医药企业
发布时间:2024-11-06 09:14:26 阅读量:1320
作者:医药慧 来源:医药慧
核心提示:今日,辽宁省药品监督管理局进行行政检查结果公示(2024年第357期),涉及6家医药企业,其中5家医药企业被责令整改。
今日,辽宁省药品监督管理局进行行政检查结果公示(2024年第357期),涉及6家医药企业,其中5家医药企业被责令整改。
具体情况如下:
2024年9月20日-2024年9月23日,2024年9月27日-2024年9月27日,辽宁省药品监督管理局依据《药品管理法》《麻醉药品和精神药品管理条例》《药品经营和使用质量监督管理办法》《药品经营质量管理规范》等法律法规,对国药控股丹东有限公司进行药品经营检查。
检查发现,国药控股丹东有限公司在运输记录方面,存在录入的个别信息不准确的问题。
辽宁省药品监督管理局责令企业立即整改。目前,国药控股丹东有限公司已按要求完成整改。

2024年10月15日-2024年10月17日,辽宁省药品监督管理局依据《药品管理法》《药品经营和使用质量监督管理办法》《药品经营质量管理规范》等法律法规,对丹东市老天祥医药连锁有限公司进行药品经营检查。
检查发现,丹东市老天祥医药连锁有限公司在质量管理文件方面,存在个别操作规程未按验证情况进行修订的问题。
辽宁省药品监督管理局责令企业立即整改。目前,丹东市老天祥医药连锁有限公司已按要求完成整改。

2024年10月18日-2024年10月18日,2024年10月21日-2024年10月21日,辽宁省药品监督管理局依据《药品管理法》《麻醉药品和精神药品管理条例》《药品经营和使用质量监督管理办法》《药品经营质量管理规范》等法律法规,对辽宁华安医药有限公司进行药品经营检查。
检查发现,辽宁华安医药有限公司在培训方面,存在未按年度计划完成业务培训学时的问题。
辽宁省药品监督管理局责令企业限期整改。目前,辽宁华安医药有限公司已按要求完成整改。

2024年9月9日-2024年9月11日,辽宁省药品监督管理局依据《药品管理法》《药品经营和使用质量监督管理办法》《药品经营质量管理规范》等法律法规,对东港市百世康医药连锁有限公司进行药品经营检查。
检查发现,东港市百世康医药连锁有限公司在培训方面,存在年度培训计划中缺少中药饮片相关内容的问题;在质量管理体系文件方面,存在未修订个别管理制度的问题;在设施与设备方面,存在个别温湿度监测设备不能进行光亮报警的问题。
辽宁省药品监督管理局责令企业限期整改。目前,东港市百世康医药连锁有限公司已按要求完成整改。

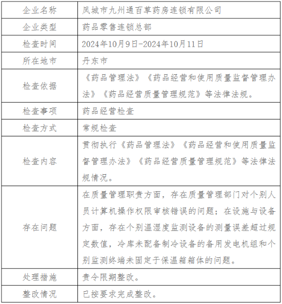
2024年10月9日-2024年10月11日,辽宁省药品监督管理局依据《药品管理法》《药品经营和使用质量监督管理办法》《药品经营质量管理规范》等法律法规,对凤城市九州通百草药房连锁有限公司进行药品经营检查。
检查发现,凤城市九州通百草药房连锁有限公司在质量管理职责方面,存在质量管理部门对个别人员计算机操作权限审核错误的问题;在设施与设备方面,存在个别温湿度监测设备的测量误差超过规定数值,冷库未配备制冷设备的备用发电机组和个别监测终端未固定于保温箱箱体的问题。
辽宁省药品监督管理局责令企业限期整改。目前,凤城市九州通百草药房连锁有限公司已按要求完成整改。
